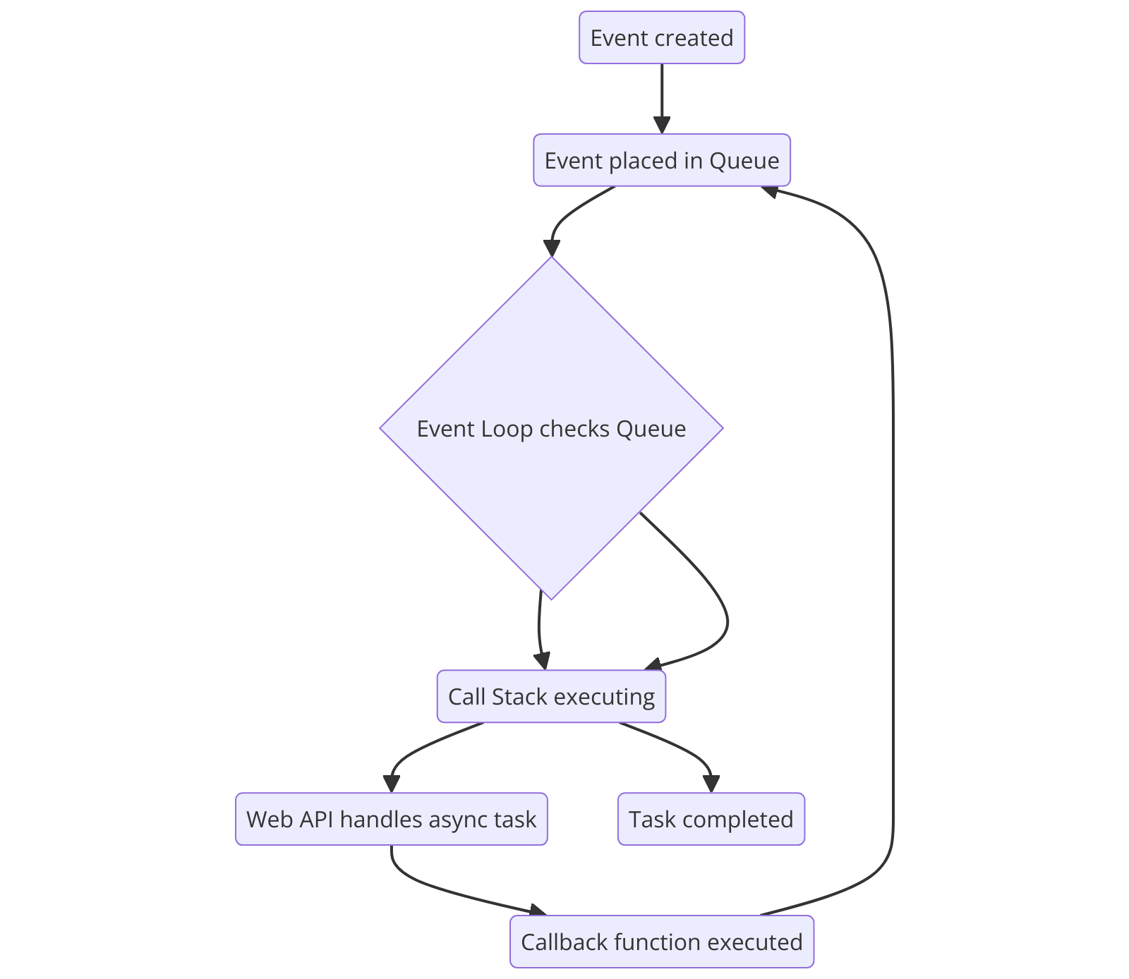
이벤트 루프1) 비동기 작업과 호출 스케줄링 자바스크립트는 싱글 쓰레드 환경에서 동작하는 언어이다. 즉, 한 번에 하나의 작업만 처리할 수 있다. 하지만 브라우저 환경이나 Node.js에서 비동기 작업(예: 파일 읽기, 네트워크 요청)을 처리해야 할 때, 자바스크립트는 이벤트 루프(Event Loop)를 이용해 동시성(Concurrency)을 지원한다.이벤트 루프는 자바스크립트의 비동기 처리에서 핵심 역할을 하는 메커니즘으로, 자바스크립트가 멈추지 않고 여러 작업을 처리할 수 있도록 도와준다. 콜스택(Call Stack), 태스크 큐(Task Queue), 그리고 이벤트 루프가 함께 협력하여 이러한 비동기 작업들을 효율적으로 처리한다.흐름을 간단하게 살펴보자면:싱글 쓰레드로 동작하는 자바스크립트는 하나의..